How Mastodon's New Content Sharing Button Changes Social Media Dynamics [2025]
Mastodon, the decentralized social network, is making waves with its newly introduced feature: a button for sharing content from other websites. This innovation is set to redefine how users interact with content across the web, offering a fresh take on privacy, control, and community engagement, as reported by TechCrunch.
TL; DR
- Mastodon introduces a content-sharing button, allowing users to easily share web content within the network, as detailed by The Verge.
- Enhances user privacy by leveraging Mastodon's decentralized structure.
- Promotes content control, enabling users to interact without algorithmic interference.
- Encourages community-driven engagement, fostering authentic interactions.
- Sets a precedent for other platforms to reconsider user autonomy and privacy.


The privacy-centric nature of Mastodon's content sharing button is its most significant feature, rated highest in importance.
Understanding Mastodon's Decentralized Framework
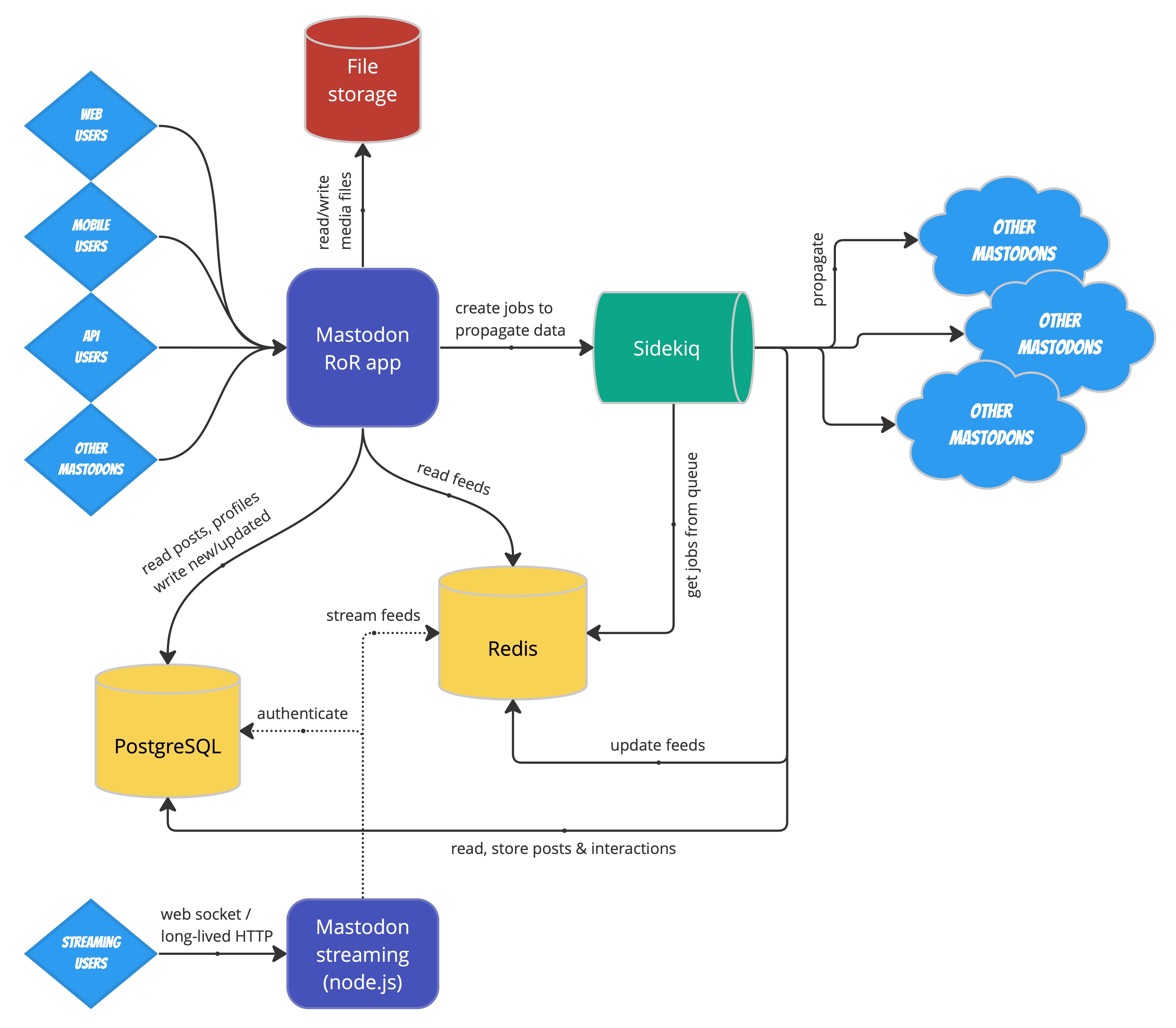
Mastodon operates on a decentralized model, unlike traditional social networks like Facebook or Twitter. This means that instead of a single entity controlling the network, it's distributed across numerous independently operated servers, or "instances." This fundamental difference provides users with greater control over their data and privacy, as explained by TechCrunch.
How Does Decentralization Impact Content Sharing?
Decentralization affects content sharing in several ways:
- User Control: Users have control over their data and can choose which instance they want to join based on privacy policies and community guidelines.
- Privacy Enhancements: Data is not stored in a central database, reducing the risk of mass data breaches.
- Community Focus: Instances often cater to specific interests, allowing users to share content with like-minded individuals.


Engaging with communities has the highest estimated impact on user engagement and satisfaction, followed closely by educating users. Regular updates also play a significant role. Estimated data.
The New Content Sharing Button: A Deep Dive
The newly introduced content-sharing button by Mastodon is a game-changer. Here's how it works and why it's significant:
What the Button Does
The button allows users to share content from external websites directly onto their Mastodon feed. This means you can now share articles, videos, and other media without navigating away from your browsing experience, as highlighted by The Verge.
Implementation and Technical Details
Implementing the Mastodon sharing button on a website involves a straightforward process:
- Embed Code: Website owners can add a simple iframe code to enable the share button.
- Customization: The button's appearance can be customized to match the website's design.
- Tracking: Unlike other platforms, Mastodon does not track user data, maintaining user privacy.
Here’s a sample code snippet to integrate the button:
html<iframe src="https://mastodon.social/share?url={URL}" style="width:100px; height:30px; border: none;"></iframe>
Key Features
- Privacy-Centric: No user data is tracked during the sharing process.
- Customization Options: Button design can be tailored to fit the aesthetic of any site.
- Seamless Integration: The button can be easily integrated into existing web platforms.
Real-World Use Cases
The introduction of this button opens up numerous possibilities for both users and website operators:
- News Websites: Easily share breaking news articles to engage with specific Mastodon communities.
- Educational Content: Educators can share learning materials directly to educational instances on Mastodon.
- Niche Communities: Hobbyists and enthusiasts can quickly disseminate content relevant to their interests.


The chart illustrates projected increases in privacy focus, decentralization, and community-centric interactions in social media by 2026. Estimated data.
Common Pitfalls and Solutions
As with any new feature, there are challenges to overcome:
Pitfall 1: Limited Awareness
Solution: Increase awareness through tutorials and community engagement. Encourage websites to prominently display the button and explain its benefits.
Pitfall 2: Technical Integration Issues
Solution: Provide detailed documentation and technical support for website owners. Mastodon could offer a dedicated support team to assist with integration queries.

Best Practices for Effective Use
To maximize the benefits of the Mastodon share button, consider the following best practices:
- Educate Users: Inform users about how sharing works and the privacy benefits.
- Engage with Communities: Encourage interactive sharing by asking users to comment and discuss shared content.
- Regular Updates: Keep the button updated to ensure compatibility with the latest Mastodon features.

Future Trends and Predictions
The introduction of Mastodon's share button could signal broader trends in social media:
- Increased Focus on Privacy: As users become more aware of privacy issues, platforms will need to adopt similar privacy-centric features.
- Decentralization as a Standard: More networks may embrace decentralization to offer users greater control.
- Community-Centric Interactions: Expect a shift towards more meaningful, community-driven content sharing.

Conclusion
Mastodon's new content-sharing button is more than just a feature—it's a statement. It underscores the platform's commitment to privacy, user control, and community engagement. As this feature gains traction, it could encourage other social media platforms to reevaluate their approach to user data and content sharing.

FAQ
What is Mastodon?
Mastodon is a decentralized social network that allows users to join independently operated servers, offering greater control over privacy and data, as explained by TechCrunch.
How does the new sharing button work?
The button allows users to share content from websites directly to their Mastodon feed, without compromising privacy or data control, as noted by The Verge.
What are the benefits of using Mastodon's sharing button?
Benefits include enhanced privacy, user control over data, and the ability to engage with specific communities without algorithmic interference.
How can website owners integrate the Mastodon sharing button?
By embedding a simple iframe code, website owners can easily add the Mastodon sharing button to their site, as detailed by The Verge.
What challenges might users face with this new feature?
Challenges include limited awareness and potential technical integration issues, which can be addressed through education and support.
What future trends can we expect in social media?
Expect a greater emphasis on privacy, decentralization, and community-driven interactions across social media platforms.
Key Takeaways
- Mastodon's share button enhances privacy by leveraging its decentralized structure.
- Users gain more control over content interactions without algorithmic interference.
- The feature encourages community-driven engagement on the Mastodon network.
- Mastodon's approach sets a precedent for other platforms to prioritize user autonomy.
- Integration of the share button is straightforward, requiring minimal technical effort.
- Future trends in social media may see increased focus on privacy and decentralization.
Related Articles
- iPad Air M4 vs. M3: Unveiling the Subtle Yet Significant Upgrades [2025]
- Navigating the DDR5 Memory Frenzy: AI, Scalpers, and the RAMpocalypse [2025]
- iPhone 17e vs. iPhone 16e: What's New on Apple's Latest $599 Handset [2025]
- The Best Mobile Tech Announced at MWC 2026 [2025]
- Navigating the Surveillance Frontier: AI, Ethics, and Government Collaboration [2025]
- Unveiling Devotion: The Future of Influencer Marketing in the Creator Economy [2025]
![How Mastodon's New Content Sharing Button Changes Social Media Dynamics [2025]](https://tryrunable.com/blog/how-mastodon-s-new-content-sharing-button-changes-social-med/image-1-1772483683670.jpg)


