Spotify's New 'Exclusive Mode' for Audiophiles on Windows PCs [2025]
Last month, Spotify made a bold move by introducing a feature that might just become a game-changer for audiophiles: 'Exclusive Mode' for Windows PCs. This feature promises an enhanced audio experience by taking full control of the audio output, bypassing system mixers to deliver purer sound quality. But what exactly does this mean for the average user, and how can one leverage this feature to get the most out of Spotify's vast library? Let’s dive in.
TL; DR
- Exclusive Mode: Allows Spotify to take direct control of audio hardware for better sound quality.
- Setup: Easy to enable through Spotify's advanced settings.
- Use Cases: Ideal for high-fidelity audio equipment and dedicated listening sessions.
- Pitfalls: May conflict with other applications needing sound output.
- Bottom Line: A must-try for serious audiophiles seeking superior sound.


JRiver Media Center scores highest in feature richness, while Foobar2000 and VLC Media Player excel in pricing due to being free. Estimated data based on typical user reviews.
What is Spotify's 'Exclusive Mode'?
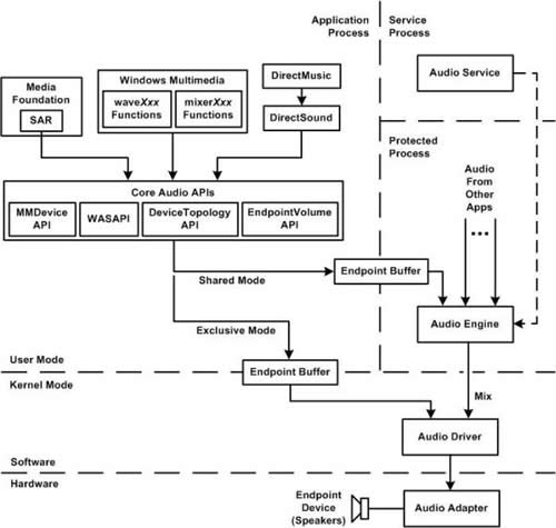
Spotify's 'Exclusive Mode' allows the application to commandeer your PC's audio output, bypassing Windows' default audio processing to deliver sound directly. This bypass reduces latency and potential quality degradation introduced by the system's audio mixer. Essentially, it ensures that the audio you hear is exactly what Spotify intends to deliver, without any interference. According to The Verge, this feature is particularly beneficial for users with high-end audio setups.
How It Works
When activated, 'Exclusive Mode' prevents other applications from using the audio hardware, dedicating all resources to Spotify. This is similar to how professional audio applications operate, ensuring higher fidelity and reducing audio delays. The feature utilizes WASAPI (Windows Audio Session API) in exclusive mode, which is known for its ability to handle high-resolution audio streams. MakeUseOf highlights how this mode can significantly enhance the listening experience by reducing interference.


Estimated data shows 'Exclusive Mode' significantly enhances sound quality and reduces latency, offering a superior audio experience.
How to Enable 'Exclusive Mode'
Enabling 'Exclusive Mode' on Spotify is straightforward:
- Open Spotify: Launch the Spotify application on your Windows PC.
- Access Settings: Click on your profile icon and select 'Settings'.
- Advanced Settings: Scroll down and click on 'Show Advanced Settings'.
- Exclusive Mode: Under the 'Playback' section, toggle the 'Enable Exclusive Mode' option.
QUICK TIP: Ensure no other audio applications are running to avoid conflicts when enabling this mode.

Benefits of Using 'Exclusive Mode'
For audiophiles and music enthusiasts, the benefits of 'Exclusive Mode' are significant:
- Improved Sound Quality: With direct access to audio hardware, sound fidelity is enhanced, providing a clearer, more detailed listening experience. As noted by Android Police, users can experience a noticeable difference in audio clarity.
- Reduced Latency: Audio data is processed faster, making it ideal for live recordings and high-tempo tracks.
- Dedicated Audio Output: Ensures other applications do not disrupt your listening session.
Real-World Use Cases
Imagine you have a pair of high-end headphones that you invested in for their superior sound quality. With 'Exclusive Mode', you can finally utilize their full potential by receiving unadulterated audio signals. Similarly, if you're a musician or DJ using Spotify to preview tracks, the reduced latency can be crucial during live performances. Wired emphasizes the importance of such features for professional audio work.


Projected data suggests that by 2027, features like smart device integration, enhanced personalization, and broader device support will see significant adoption in streaming platforms. Estimated data.
Potential Pitfalls and How to Solve Them
While 'Exclusive Mode' offers numerous benefits, it can also present challenges:
- Application Conflicts: Other applications may fail to produce sound when Spotify is in 'Exclusive Mode'.
- System Resource Usage: This mode can be resource-intensive, potentially impacting system performance on lower-end PCs.
- Compatibility Issues: Not all audio devices may support high-resolution output.
Solutions
To mitigate these issues:
- Close Unnecessary Applications: Before enabling 'Exclusive Mode', ensure other apps are closed.
- Monitor System Performance: Keep an eye on your PC's performance metrics to ensure it can handle the mode.
- Test Compatibility: If audio quality issues persist, test with different hardware or update your audio drivers. Darko.Audio suggests testing with various audio devices to find the best compatibility.

Future Trends and Recommendations
As streaming platforms continue to innovate, features like 'Exclusive Mode' are likely to become standard. Here are some trends and recommendations for audiophiles and developers alike:
- Integration with Smart Devices: Expect more seamless integration with smart audio devices, allowing for even greater control over playback settings.
- Enhanced Personalization: Features that adapt sound profiles based on user preferences and listening environments could emerge.
- Broader Device Support: Expanding support beyond Windows to other operating systems and devices.
Recommendations
For developers and audio enthusiasts:
- Stay Updated: Keep an eye on updates from Spotify and other streaming services for new features.
- Experiment with Hardware: Test various audio setups to find the best compatibility and sound quality.
- Provide Feedback: Engage with Spotify's community to share experiences and suggest improvements.

Conclusion
Spotify's 'Exclusive Mode' is a promising leap forward for music streaming, offering enhanced audio quality by leveraging direct hardware control. For audiophiles, this translates to a richer, more immersive listening experience. However, as with any new feature, it requires some setup and troubleshooting. By understanding the potential pitfalls and staying informed on future updates, users can maximize their enjoyment and make the most of what Spotify has to offer.
Use Case: Discover the full potential of your high-end headphones with Spotify's Exclusive Mode for an unparalleled audio experience.
Try Runable For FreeFAQ
What is Spotify's 'Exclusive Mode'?
'Exclusive Mode' allows Spotify to take direct control of your PC's audio hardware, bypassing system processing for enhanced sound quality.
How does 'Exclusive Mode' improve audio quality?
By using WASAPI in exclusive mode, Spotify ensures audio signals are delivered directly to the hardware, reducing interference and latency.
Can 'Exclusive Mode' impact system performance?
Yes, it can increase resource usage, potentially slowing down lower-end PCs if not managed properly.
What should I do if other apps have no sound?
Close Spotify or disable 'Exclusive Mode' to allow other applications access to the audio hardware.
Is 'Exclusive Mode' available on all devices?
Currently, it's only available on Windows PCs but may expand to other platforms in the future.
How can I ensure the best audio experience with 'Exclusive Mode'?
Use high-quality headphones or speakers, and ensure your audio drivers are up-to-date for optimal performance.
The Best Audio Enhancement Tools at a Glance
| Tool | Best For | Standout Feature | Pricing |
|---|---|---|---|
| Runable | AI automation | AI agents for presentations, docs, reports, images, videos | $9/month |
| Foobar 2000 | Customization | Extensive plugin support | Free |
| VLC Media Player | Versatility | Supports all formats | Free |
| JRiver Media Center | High fidelity | Advanced DSP options | $59.98 |
Quick Navigation:
- Runable for AI-powered presentations, documents, reports, images, videos
- Foobar 2000 for customization
- VLC Media Player for versatility
- JRiver Media Center for high fidelity

Key Takeaways
- Direct Control: Spotify's 'Exclusive Mode' offers direct audio hardware control for enhanced sound quality.
- Setup Simplicity: Easily enabled through advanced settings, though requires managing other applications.
- Enhanced Experience: Ideal for audiophiles and those using high-end audio equipment.
- Potential Challenges: Application conflicts and increased system resource usage.
- Growing Trends: Expect further integration with smart devices and broader platform support.
- Practical Use: Beneficial for dedicated listening sessions and professional audio work.
- Future Prospects: Continuous improvements expected as streaming tech evolves.
Related Articles
- Spotify's Playlist Folders: A Long-Awaited Feature Finally Coming to Mobile [2025]
- Spotify's Editable Taste Profile: A New Era in Personalized Music Recommendations [2025]
- How TikTok's Apple Music Integration Could Change the Way You Discover Music [2025]
- Spotify's Impact on the Music Industry: A Deep Dive [2025]
- Maximize Your Office Efficiency with Dell's Vostro Tower: A Deep Dive into the $320 Amazon Spring Deal [2025]
- Exploring Substack's Built-in Recording Studio: A New Era for Content Creators [2025]
![Spotify's New 'Exclusive Mode' for Audiophiles on Windows PCs [2025]](https://tryrunable.com/blog/spotify-s-new-exclusive-mode-for-audiophiles-on-windows-pcs-/image-1-1773777864534.jpg)


