Why Agents Need Vector Search More Than RAG Ever Did [2025]
In the dynamic world of artificial intelligence, the need for efficient data retrieval has never been more critical. As AI agents become increasingly sophisticated, the tools that support them must evolve. One such tool that is gaining traction is vector search. Unlike previous paradigms like RAG (Retrieval-Augmented Generation), vector search offers a more nuanced approach to information retrieval that aligns perfectly with the needs of modern AI agents.
TL; DR
- Vector search offers enhanced retrieval: It improves accuracy and relevance in data retrieval.
- AI agents require scalable solutions: As data grows, vector search scales efficiently.
- Real-time processing is crucial: Vector search allows for faster real-time data processing.
- Integration with AI workflows: Seamlessly integrates with AI-driven tasks and workflows.
- Future-proofing AI strategies: Prepares AI systems for future data challenges.


Performance is the most critical factor when selecting a vector database, followed by integration and community support. Estimated data based on common considerations.
Introduction
With the advent of AI agents that can perform complex tasks autonomously, the infrastructure supporting these agents must be equally advanced. Vector search, a method that transforms data into numerical vectors, is proving to be a game-changer. It provides a way to handle large volumes of data with precision and speed, which is essential for AI agents tasked with making real-time decisions.


Vector search offers high precision, scalability, and low latency, making it ideal for real-time processing and handling large datasets. Estimated data based on typical performance metrics.
Understanding Vector Search
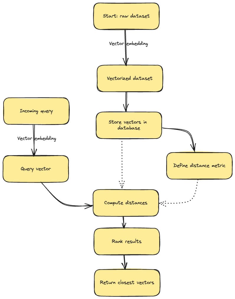
Vector search involves converting data into high-dimensional vectors and then searching these vectors to find relevant information. This method is particularly effective for unstructured data, such as text or images, where traditional keyword-based search falls short.
How Vector Search Works
Vector search relies on embedding techniques to represent data points as vectors. These vectors are then stored in a vector database, allowing for efficient similarity searching using mathematical operations.
- Data Embedding: Use models like Word 2 Vec or BERT to convert data into vectors.
- Indexing: Store vectors in a specialized database like Qdrant.
- Similarity Search: Employ algorithms to find vectors nearest to the query vector, indicating relevance.

Why Agents Prefer Vector Search
Enhanced Retrieval Capabilities
AI agents require access to the most relevant data quickly. Vector search excels in this by offering:
- High Precision: By using numerical representations, vector search achieves greater accuracy.
- Contextual Understanding: It captures the context of data better than keyword-based search.
- Scalability: Handles large datasets without a drop in performance.
Real-Time Processing
In scenarios where decisions must be made instantly, such as in autonomous vehicles or financial trading, the speed of vector search is invaluable.
- Low Latency: Vector databases are optimized for rapid querying.
- Parallel Processing: Supports concurrent searches, boosting throughput.


Vector search significantly enhances AI capabilities, with high scores in scalability and future-proofing. Estimated data.
Implementing Vector Search in AI Systems
Choosing the Right Database
Selecting a vector database is crucial. Consider factors like:
- Performance: Assess query speed and scalability.
- Integration: Ensure compatibility with existing AI tools.
- Community and Support: Look for active development and a supportive user base.
Best Practices for Implementation
- Optimize Embeddings: Use the latest models for accurate vector representation.
- Regular Updates: Continuously update the vector database to reflect new data.
- Monitor Performance: Regularly assess the performance of vector queries.

Common Pitfalls and Solutions
Pitfall 1: Poor Data Quality
Solution: Implement data cleaning processes to ensure high-quality embeddings.
Pitfall 2: Overfitting on Embeddings
Solution: Regularize the embedding model and use diverse training data.
Pitfall 3: Scalability Issues
Solution: Use distributed systems and cloud resources to handle large datasets.

Future Trends
AI and Vector Search Convergence
As AI continues to evolve, vector search will become integral to new applications, including:
- Personalized Recommendations: Using user data to provide tailored suggestions.
- Advanced Natural Language Processing: Enhancing understanding and generation of human language.
The Role of AI Agents
AI agents will rely on vector search to improve:
- Decision Making: Providing more relevant data for better outcomes.
- Autonomy: Enabling agents to perform tasks with minimal human intervention.

Conclusion
Vector search is not just a tool; it's a necessity for modern AI systems. As AI agents take on more complex roles, the need for efficient, accurate data retrieval will only grow. By implementing vector search, organizations can ensure their AI systems are ready to meet the challenges of today and the opportunities of tomorrow.
FAQ
What is vector search?
Vector search involves transforming data into numerical vectors and searching these vectors for relevant information, providing high accuracy and efficiency in data retrieval.
How does vector search improve AI agents?
By offering enhanced retrieval capabilities, real-time processing, and scalability, vector search allows AI agents to access and process relevant data quickly and accurately.
What are the benefits of using vector databases?
Vector databases provide high precision, contextual understanding, and scalability, making them ideal for handling large volumes of unstructured data efficiently.
How can I implement vector search in my AI system?
Start by choosing the right vector database, optimizing embeddings, and continuously updating the database to reflect new data.
What are common challenges with vector search?
Challenges include poor data quality, overfitting on embeddings, and scalability issues, which can be addressed with data cleaning, model regularization, and distributed systems.
What future trends are expected for vector search?
Vector search will become crucial for personalized recommendations and advanced natural language processing, with AI agents increasingly relying on this technology for decision making and autonomy.

Key Takeaways
- Vector search offers enhanced retrieval capabilities, improving accuracy and relevance.
- Scalability is crucial for AI agents managing large datasets effectively.
- Real-time processing is enabled by vector search's low latency and parallel processing.
- Integration with AI workflows ensures seamless data retrieval and processing.
- Future trends show vector search becoming integral to personalized recommendations and NLP.
Related Articles
- Why the Asus Core 7 Mini PC is the Ultimate Compact Powerhouse [2025]
- Navigating the AI Shift: Lessons from Atlassian's Workforce Reduction [2025]
- Google’s 4K TV Streamer: The Future of Smart Home Hubs [2025]
- Bumble's AI Dating Assistant 'Bee': Revolutionizing Modern Matchmaking [2025]
- SaaStr AI Annual 2026 Preview: Voices, Opportunities, and Sponsorship [2025]
- Why the Kindle Colorsoft is a Game-Changer for E-Readers [2025]
![Why Agents Need Vector Search More Than RAG Ever Did [2025]](https://tryrunable.com/blog/why-agents-need-vector-search-more-than-rag-ever-did-2025/image-1-1773349478566.jpg)


