Safeguarding Older Apple Devices from Dark Sword Attacks: A Comprehensive Guide [2025]
Apple's recent security update has brought much-needed protection to older iPhones and iPads against the notorious Dark Sword attacks. This exploit has posed a significant threat by leveraging vulnerabilities in iOS 18.4 through 18.7, allowing hackers to steal sensitive data effortlessly. In this comprehensive guide, we'll delve into the technical details of Dark Sword, explore Apple's security measures, and offer practical advice on securing your devices.
TL; DR
- Dark Sword Threat: Exploit targets iOS 18.4-18.7, stealing messages, location, and crypto.
- Apple's Fix: iOS 18.7.7 update provides crucial security patches.
- Immediate Action: Update devices to 18.7.7 to mitigate risks.
- Best Practices: Regular updates and cautious browsing habits.
- Future Trends: Evolving threats require continuous vigilance.


The adoption rate of iOS 18.7.7 is projected to reach 90% within five weeks of release, demonstrating the importance of timely updates for security.
Understanding the Dark Sword Exploit
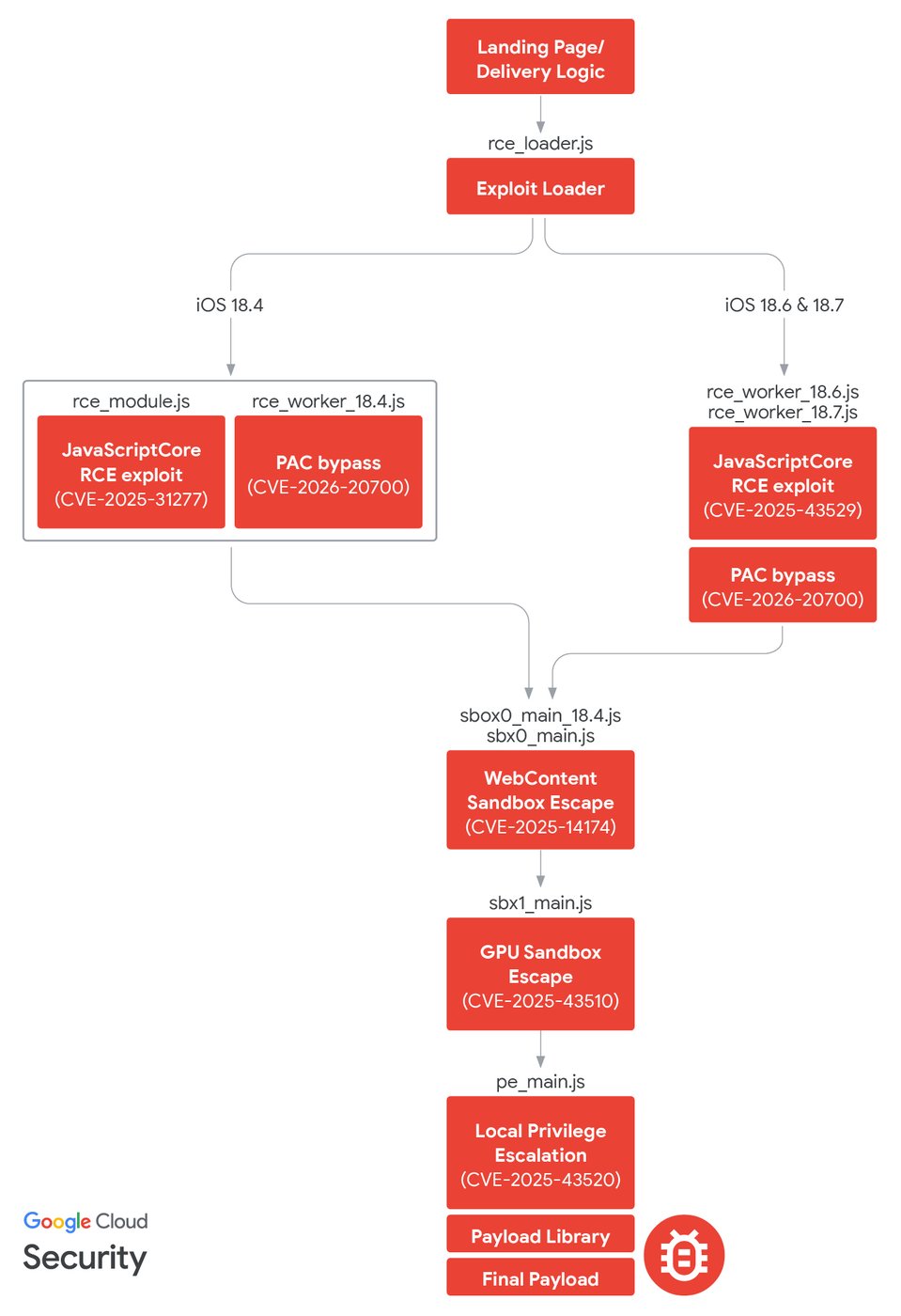
Dark Sword is a sophisticated hacking toolkit that targets vulnerabilities in iOS versions 18.4 to 18.7. By embedding malicious code within legitimate websites, attackers can gain unauthorized access to devices when users visit these compromised sites. Once exploited, Dark Sword can exfiltrate a wide array of data, including messages, browser histories, location information, and cryptocurrency details, uploading them to servers controlled by malicious actors. According to CyberScoop, this exploit has been particularly effective due to its ability to operate without user interaction.
How the Exploit Works
The Dark Sword exploit takes advantage of specific security loopholes in the iOS browser engine, enabling it to execute arbitrary code. Here's a breakdown of the process:
- Initial Compromise: A legitimate website is breached, and malicious code is injected.
- User Interaction: An unsuspecting user visits the compromised site using a vulnerable iOS device.
- Exploit Execution: The malicious code exploits browser vulnerabilities to gain control.
- Data Exfiltration: Sensitive data is collected and sent to the attacker's server.
Real-World Impact
The Dark Sword toolkit has been used in targeted attacks across various regions, including China, Malaysia, and Ukraine. These attacks have primarily focused on individuals and organizations with high-value data. The public release of these tools has raised the alarm among cybersecurity experts, as it lowers the barrier for potential attackers. As reported by PCMag, the widespread availability of Dark Sword has significantly increased the risk to users worldwide.


The iOS 18.7.7 update primarily focuses on patching the browser engine, enhancing encryption, and promoting automatic updates, with the browser patch being the most critical feature. Estimated data.
Apple's Response: The 18.7.7 Security Update
Apple's release of iOS and iPadOS 18.7.7 is a critical step in protecting older devices from Dark Sword attacks. This update addresses the specific vulnerabilities exploited by Dark Sword, effectively neutralizing the threat. According to AppleInsider, the update is crucial for mitigating the risks associated with this exploit.
Key Features of the Update
- Patch for Browser Engine: Fixes vulnerabilities in the Safari WebKit engine that the exploit targets.
- Enhanced Data Encryption: Improves encryption protocols to safeguard sensitive information.
- Automatic Updates Option: Encourages users to enable automatic updates to stay protected.
How to Update Your Device
Ensuring your device is updated to iOS 18.7.7 is crucial. Follow these steps:
- Open Settings: Navigate to the 'Settings' app on your device.
- Select General: Tap 'General' and then 'Software Update.'
- Download and Install: If 18.7.7 is available, tap 'Download and Install.'
- Enable Automatic Updates: Go to 'Settings > General > Software Update > Automatic Updates' and toggle it on.

Best Practices for Device Security
While Apple's update addresses the immediate threat, maintaining robust security requires ongoing vigilance. Here are some best practices:
Regular Software Updates
Keeping your device's software up-to-date is the most effective way to protect against known vulnerabilities. Enable automatic updates to ensure you're always running the latest security patches, as emphasized by BetaNews.
Safe Browsing Habits
- Avoid Suspicious Links: Be cautious of unsolicited links, especially those in emails or messages.
- Verify Website Legitimacy: Check URLs for authenticity before entering sensitive information.
Use Strong Passwords
- Password Managers: Utilize password managers to create and store complex passwords.
- Two-Factor Authentication: Enable two-factor authentication for an added layer of security.
Data Backup
Regularly backup your device data to prevent data loss in case of a security breach. Use iCloud or local backups for redundancy.


AI in threat detection and biometric security are projected to see significant growth, while zero-click exploits and privacy concerns will also rise. Estimated data.
Common Pitfalls and Solutions
Even with the best intentions, users often fall into security pitfalls. Here are some common issues and how to address them:
Ignoring Updates
Issue: Many users delay or ignore software updates, leaving devices vulnerable.
Solution: Schedule regular checks for updates and enable automatic updates to minimize risk.
Weak Passwords
Issue: Using simple passwords or reusing them across multiple sites increases vulnerability.
Solution: Adopt a password manager and use unique passwords for different accounts.
Overlooking Browser Security
Issue: Failing to secure browser settings can expose your device to web-based threats.
Solution: Regularly clear browser cache and cookies, and use browser extensions that enhance privacy.
Future Trends in Mobile Security
The landscape of mobile security is ever-evolving, with new threats emerging as technology advances. Here are some trends to watch:
Increased Use of AI in Threat Detection
Artificial intelligence is playing a growing role in identifying and mitigating security threats. AI can analyze patterns in vast amounts of data to detect anomalies indicative of an attack.
Rise of Zero-Click Exploits
Attacks that require no user interaction, like Dark Sword, are becoming more common. These exploits highlight the need for robust security measures that protect users without relying on behavioral changes, as noted by Malwarebytes.
Enhanced Biometric Security
Biometrics, such as Face ID and Touch ID, are becoming more sophisticated, offering an additional layer of security beyond passwords.
Emphasis on Privacy
Consumers are increasingly prioritizing privacy, pushing companies to adopt more transparent and user-friendly privacy policies.

Recommendations for Users
To stay ahead of potential threats, users should adopt a proactive approach to security:
- Stay Informed: Keep up with the latest security news and updates.
- Educate Yourself: Understand common threats and how to recognize them.
- Invest in Security Tools: Consider using reputable security apps to monitor and protect your device, as suggested by Gizmodo.

Conclusion
The release of iOS 18.7.7 is a critical step in safeguarding older Apple devices from the Dark Sword exploit. By understanding the nature of these threats and implementing best practices, users can significantly reduce their risk of falling victim to such attacks. As mobile security continues to evolve, staying informed and vigilant remains key to protecting your digital assets, as highlighted by Fox News.

FAQ
What is the Dark Sword exploit?
Dark Sword is a hacking toolkit that targets vulnerabilities in iOS versions 18.4 to 18.7, enabling attackers to steal data by exploiting browser weaknesses.
How does Apple's iOS 18.7.7 update protect my device?
The update patches vulnerabilities in the Safari WebKit engine and enhances encryption, mitigating the risk of Dark Sword attacks.
Why should I enable automatic updates on my device?
Automatic updates ensure that your device receives the latest security patches promptly, reducing the risk of exploitation.
How can I improve my device's security beyond updates?
Adopt safe browsing habits, use strong passwords, enable two-factor authentication, and regularly back up your data.
Are there any downsides to updating my device?
While updates are essential for security, they may occasionally introduce minor bugs or compatibility issues. However, these are typically resolved quickly by Apple.
What should I do if I suspect my device has been compromised?
Immediately update your device, change passwords, and monitor your accounts for unusual activity. Consider consulting a cybersecurity professional for further assistance.

Key Takeaways
- DarkSword targets iOS 18.4-18.7, exploiting browser vulnerabilities.
- Apple's iOS 18.7.7 update patches these vulnerabilities, securing devices.
- Enabling automatic updates is crucial for ongoing security protection.
- Safe browsing and strong passwords enhance device security.
- Future trends include AI in threat detection and zero-click exploits.
Related Articles
- Tech Sovereignty: Why One Size Doesn’t Fit All [2025]
- Apple Will Push Out Rare ‘Backported’ Patches to Protect iOS 18 Users From DarkSword Hacking Tool | WIRED
- AI Security: Understanding and Mitigating Risks in the AI Era [2025]
- iOS 27: A Grammarly-Style Keyboard Upgrade for Your iPhone [2025]
- The Hidden Dangers of AI: What If Your AI Agent Is Working Against You? [2025]
- Inside the Anthropic Leak: Unpacking the Claude Code Source Code Exposure [2025]
![Safeguarding Older Apple Devices from DarkSword Attacks: A Comprehensive Guide [2025]](https://tryrunable.com/blog/safeguarding-older-apple-devices-from-darksword-attacks-a-co/image-1-1775072064660.jpg)


